觀點(www.guandian.cn)向來以提供迅速、準確的房地產資訊與深度內容給房地產行業、金融資本以及專業市場而享譽業內。公眾號ID:guandianweixin
作者:西政資本
來源:西政資本
在土地招、拍、掛市場競爭日益激烈的現狀下,以市場化的房地產項目收購方式,實現開發規模并占領市場,成為房地產開發企業行之有效的拓展方式。如何快速獲知、分析、鎖定和受讓項目,成為眾多房地產開發企業的重點研究領域。了解和掌握房地產項目收并購全過程中各個實操要點,不僅僅是大型房地產開發企業的需求,更是中小企開發企業迫切需要解決的問題。
本文從西政資本團隊的實操經驗出發,從項目來源可靠性、項目資料分析、項目可行性研判、交易方式、稅籌思路和合同法律風險點等不同角度,全方位、系統性地宏觀闡述房地產項目收并購全過程中各個實操要點。團隊將通過結合以往針對收、并購雙方所做的方案(涵蓋交易架構設計、財稅、法律風險把控、資金出境的處理等),總結實操干貨,以便讓同行、讀者對房地產收并購市場有整體的了解和把握。在此歡迎各位同行、讀者多多指正!
一、房地產收并購項目來源可靠性分析
快速獲取和篩選項目信息是開啟房地產收并購環節的首要關鍵點,也是房地產開發企業投資拓展部門決定如何推動項目的前提。目前房地產收并購項目來源主要途徑有:
(一)直接對接項目方獲取項目轉讓信息
在城市產業升級以及房地產政策的限制下,中小型房地產開發企業因資金短缺、流動性問題等,通過對現有項目投入與收益的整體分析后,為解決自身困境會考慮將自持的空地或在建工程項目轉讓給收購方。從操作可行性和交易周期角度考慮,空地轉讓更受收購方的歡迎。一方面尚未開發的空地,在規劃、開發報建、投資測算、稅務籌劃、資產清算、債權債務關系等方面的更易把控,處理起來更清晰快捷;一方面避開在建工程的轉讓手續和政策的限制(關于在建工程轉讓實操,本團隊另行做文章分享,敬請關注),縮短收購的時間和開發周期。
項目方直接轉讓項目的情況大致有:
1、產業升級、轉型發展。
中國沿海城市在90年代初期的改革開發的過程中,引入了大量的港商和臺商,大多為三來一補企業,特別是東莞、深圳、惠州、佛山等地,基本上老舊的廠區和廠房大多數都屬于港資或臺資企業所有。隨著社會經濟的發展,很多產能落后的項目逐漸被社會淘汰,大量的港資或臺資企業面臨著轉型發展問題。因此,在轉型過程中,大多數企業選擇處置原有的土地和廠房以換取繼續發展的儲備資金。而在這種情況下,因早期拿地成本非常低而經常會遇到“土地發票”不足的問題,因此需要考慮解決稅籌難題。
2、戰略布局、業務發展調整。
由于業務的發展方向上,有些房地產開發企業從綜合業務(地產、實業、金融等)專注到地產開發業務,有些房地產開發企業是從地產業務擴大到綜合業務,更有部分房地產開發企業從商業地產集中到住宅地產,從城市延伸至全國,或者從全國專注于當地,上述業務發展方向的調整均會引發“非主營”項目的轉讓。此時,就會涉及到資產剝離或企業分立,涉及到諸多的財稅操作細節,需提前做可行性方案設計和溝通準備工作。
3、資金斷裂導致無法繼續開發。
從2017年初開始的《證券期貨經營機構私募資產管理計劃備案規范第4號——私募資產管理計劃投資房地產開發企業、項目》規范到今日房地產行業整體融資環境的收緊,大量資質較弱的中小型房地產開發企業將陷入資金鏈斷裂,融資舉步維艱的窘況,而最終也只能忍痛轉讓項目,由此也推高了2017年房地產行業收并購的浪潮。
(二)金融機構的項目轉介信息
金融機構,如銀行、信托、券商及基金公司等機構,為了增加客戶黏性,持續服務房地產開發企業收購業務,分食收并購浪潮中的一分利益,往往會發動自身的機構資源優勢,為房地產開發企業挖掘和推薦地產項目。但存在因專業不對口,缺少對項目前期的分析和研判。如果收購方具備優質的投資拓展團隊,此種渠道也不失為一個獲取項目的好方式。
(三)法院拍賣等方式獲取不良資產拍賣信息
無論是通過法院拍賣,還是銀行、四大出售的不良資產包,經常涉及大量的土地和在建工程項目,但因涉及復雜的法律關系和繁瑣的法律流程,很多風控能力相對較弱的收購方望而卻步。但此類項目往往出售價格具有優勢,對操作能力強、風控能力強的大型房地產開發企業而言也很值得的關注和投資。比如銀行不良資產包經常以6-7折的價格出讓,甚至有低于5折的情況。但值得關注的是因收購后產生的過戶稅費,也大大增加了收購成本,也是收購方在操作時需要認真測算的事項。
(四)產權交易所的股轉交易信息
國企/央企性質的房地產開發企業,此類企業轉讓房地產項目對應的股權時,需要走交易所掛牌轉讓的方式操作,一般是在一線城市城市的產權交易所,如北京產權交易所、上海聯合產權交易所、深圳聯交所等,根據交易所的規定,意向收購方要委托產權經紀機構作為收購方代理進場交易,因此收購方可以留意、挖掘和建立跟產權經紀機構的信息互動,從而擴大項目收并購的信息來源。
(五)第三方居間人(如律所、土地居間人等)項目推薦
房地產的土地居間市場活躍,特別是一線城市,很多機構或個人會延伸發展為土地居間的角色,收購方在對接這些機構或個人時要把握:1、項目方的可控性,即是否為一手信息,能否提供齊備的項目資料供收購方進行投資測算;3、前期初步的項目研判,即對收購方的需求能充分了解和把握,能對項目進行前期初步研判,提高收購方的項目需求匹配度;3、在收并購過程中所發揮的作用如何,如是否能準確協調轉讓方和收購方的關系,解決雙方需求,是否能解決收購中的一些專業問題,提供專業建議等等。
(六)從事土地前期整備的專業機構項目轉讓信息
目前很多城市的房地產項目歷史遺留問題嚴重,因此也衍生了很多專業從事前期土地整備的機構,通俗理解就是“一級整理”。這些專業機構利用自身專業、政府資源和跟項目所在地的村委、產權人等關系的優勢,對項目的歷史遺留問題,從開發收益最大化的角度出發,通過項目規劃指標(特別是容積率、土地性質變更、貢獻面積、合法用地比例等)的同步落地,從而把已經“一級整理”好的土地或項目轉讓給房地產開發企業,以賺取高額溢價。
房地產項目收并購是“專業的活兒”,無論通過哪種方式獲取項信息,除了信息一手和可靠外,選擇專業機構的合作,由專業機構進行前期的項目篩選和專業研判,是收并購過程中的關鍵一環。
二、房地產收并購項目資料收集和分析
在確定項目信息可靠和符合收購方基本投資意向后,房地產開發企業的投資拓展部門就開始收集相關項目資料,并進行項目研判和投資測算。
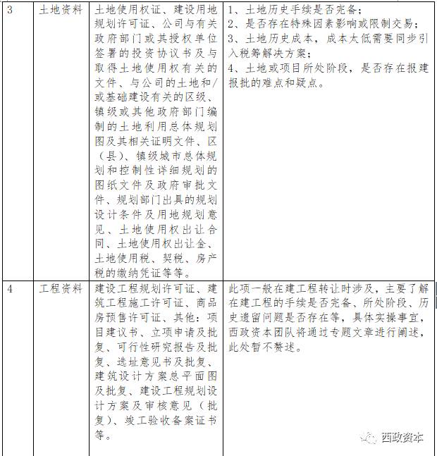
一般所需的項目資料清單大致為:(僅為常規情況,且篇幅有限,僅抽取關鍵信息作分析,且以股權轉讓的思路進行分析)



說明,以上資料和信息也是后續盡職調查的重要依據,前期做書面的形式審查外,后續的盡職調查需要跟對應的機構和部門進行核實和出具最終的盡調意見。
總體而言,項目前期的分析判斷,需要結合房地產開發企業對項目所在地地產市場的分析、地產項目的投資取向、風險承擔偏好、項目操盤能力以及投資收益要求等綜合考慮,從某種程度而言,項目沒有好壞,更多是收購方如何“打造”項目。
三、房地產收并購項目可行性分析
項目可行性分析,一般分為兩個步驟或階段:
(一)粗略預判階段
第一個階段,屬于前期的粗略預判,主要是解決是否有初步意向,是否可進行進一步接洽和深入研判。本階段主要以資料分析和自有渠道核實項目信息等方式處理,因此資料是否全面、清晰,是房地產開發企業投資拓展部門的重點關注。有經驗的投拓人員,看一遍項目資料,基本能判斷項目是否需要進行推進。為避免資料失真,投拓部門會通過規土委/國土局系統查詢、地產圈打聽、現場勘察、衛星搜索等方式核實項目的真實性和現狀。確定項目基本可行后,會進行粗略的投資測算,以便簡單預知項目投資收益情況。
另外房地產和土地政策的分析也很關鍵,如深圳城市更新政策會對一個收購項目產生取與舍的最終影響。
(二)深入研判階段
第二個階段是項目深入研判,此時會做詳細的投資分析和測算,此時,拆賠方案表、拆遷成本表、開發指標表、總成本表、銷售收入表、增值稅表和土增稅表、財務費用表、利潤表等表格和數據基本呈現,房地產開發企業也基本能知道整個項目的開發進度、投入、銷售、收益等情況。投資測算也是直接影響和決定交易價款的關鍵因素,房地產開發企業會根據投資測算結果選擇:1、按原條件繼續推動項目收購;2、放棄項目收購;3、設定可以接受的交易條件,跟項目方磋商和談判;4、聯合其他主體,增加可調劑的利潤空間等。
在可行性分析的環節上,項目方的一些特殊交易條件和交易流程也需要做重點關注,如項目方要求必須出具資金證明、工商執照、認購意向書、在境外交易等條件。目前資金出境存在難度,因此境外交易,目前是較難突破的難點。
四、房地產收并購項目交易方式分析
(一)交易方式選擇
交易方式選擇方面,本文僅從目前主流的交易方式---股權交易做分析。在西政資本團隊處理的眾多項目收購案例中,股權轉讓目前仍然是主流的交易方式,一方面是處于稅籌的考慮,如無須繳納土地增值稅,還可以通過搭建稅收優惠地的SPV實現所得稅的稅籌。另一方面對比其他的交易方式(如資產轉讓、企業分立、不動產出資入股等),股權轉讓方式當然更加快捷,周期短,也會整體降低收購方在整個項目開發過程中的周期,從而實現快速資金回流。目前,融資成本已大幅上升,如何快速獲取項目、開發項目,并實現快速去化,從交易方式的選擇上就開始產生環環相扣的影響。以西政資本團隊的經驗總結,房地產開發企業最終要實現的目標都是如何快速去化、降低成本、增加收益。
(二)交易環節關注點
在交易環節關注點方面,需要特別說明的是,項目是否涉及境外交易,在目前外匯政策下,我們少數項目通過ODI仍有一定的操作空間,不過會涉及到相關部門的溝通工作。
五、房地產收并購項目稅籌實操分析
項目收購過程中,土地歷史成本低是普遍存在的問題,項目收并購后勢必導致轉讓方需繳納大額稅款,而實際交易過程中,轉讓方都會要求據實收取相關轉讓款,稅務籌劃因此也是房地產開發企業重點關注的點,房地產收并購項目稅籌實操中,一般分兩步:
第一步,一般我們在分析地產項目稅籌時,會要求被收購方提供如下資料,以便分析稅籌的可行性和操作方式:
1、公司主體相關工商及資質材料(同步提供項目公司關聯企業信息,以便做稅籌的候選配合主體);
2、土地及建筑物相關產權資料(如有特殊的政府文件,需一并提供);
3、項目用地上現有建筑的規劃圖紙、建筑棟數及樓層業態、功能分區、產權人等參數和資料;如存在出租的,提供租戶清單和出租情況。無證部分物業的現狀說明。
第二步,收集資料后,開始設計稅籌方案和確定操作思路,并進行稅籌測算,最后需要把稅籌方案落地。稅籌方案設計時,需重點關注稅籌方案的合理性、可行性、邏輯性,要避免毫無根據、且邏輯上前后矛盾方案的出現。
以上是稅籌要點及操作步驟分析,具體稅籌思路可參考西政資本相關文章內容。
六、房地產收并購合同法律風險點分析
本文做如下關鍵點說明:
(一)涉及項目歷史遺留問題的話,轉讓款的支付節點應與各個關鍵事項的解決時點相捆綁;比如一個工改工項目的清場問題,一般都要求項目方負責處理完清場事宜后再支付一定比例的轉讓款,更有甚者要求項目方提供清場擔保(比如提供其他抵押物等)。
(二)涉及后續融資事項需要項目方配合的,應提前做全面的設計和布局,并在股權轉讓協議中落實具有可操作性的條款,比如如果在收購時就涉及基金的資金收購的,要求項目方配合辦理抵押或股權質押手續等。
(三)項目范圍內涉及其他權益主體的,應要求項目方全面負責處理和協調;比如涉及村委關系的協調,涉及公共設施(如地下管道)產權人的國企或政府部門的關系協調等等。
(四)稅費承擔最好能爭取各自承擔,當然如果是賣方市場,比如深圳,這個條款的爭取有一定難度,且基本要求收購方全面負責稅費等成本,不過其他城市也是有一定的溝通空間。
七、總結
房地產收并購,或者說房地產投資,是一項牽涉面非常廣的業務,本文內容僅為西政資本團隊在操作項目過程中的提煉性總結,因篇幅有限,無法一一展開細節的分析和討論,具體實操需要根據各個項目的具體情況進行分析,也非常歡迎地產同行加強實操指導和交流。
注:文章為作者獨立觀點,不代表資產界立場。
題圖來自 Pexels,基于 CC0 協議
本文由“西政資本”投稿資產界,并經資產界編輯發布。版權歸原作者所有,未經授權,請勿轉載,謝謝!
原標題: 房地產項目收并購全過程實操要點分析

西政資本 











