大數據變革房地產。用專業數據和靠譜分析讀懂中國樓市。我是丁祖昱,歡迎關注,愿與大家一起分享房地產市場新鮮熱辣精準的解讀與資訊。讓我們預見行業趨勢!
作者:陳健民、曾語晗
來源:金融法律服務(ID:jamiefaith)
題記
最近幾年,涉及上市公司、金融證券案件頻發。輕則行政處罰,禁止市場準入;重則涉及刑事處罰,萬千努力一朝幻滅。而隨著國家對于金融證券市場的監管力度加強、金融證券市場開放力度加大、以及未來對標歐美金融證券市場的需要,國家對于規范金融證券市場、打擊違法犯罪活動的尺度也在逐步調整,曾經一些雖已立法但很少適用的“僵尸罪名”亦有逐漸復蘇的跡象。
陳健民律師于2015年便計劃將涉及金融證券市場、上市公司合規及其高管可能涉及的刑事罪名逐一整理解讀分析,卻一直因各種原因未能成文。自2019年12月起,陳健民律師團隊將啟動并實施該計劃,希望通過對一些典型性案例的分析,對金融證券市場合規及上市公司風控起到一定“揭開面紗”作用。
吸入客戶資金不入賬罪
縮略語表

01 相關法律法規

02 立法目的
我國日益蓬勃發展的金融業,伴生有大量的金融犯罪行為,其中,背信類犯罪具有較強的代表性。犯罪行為人通過各種手段,非法獲取利益,嚴重破壞社會主義市場經濟秩序,不利于金融業的繁榮穩定。鑒于金融類背信行為廣泛而嚴重的危害性和相應刑法規制的缺失,我國及時增補金融類行為的犯罪有其必要性,吸收客戶資金不入賬罪是立法者規制金融市場的有力武器。
03 構成要件
(一)主體
本罪的犯罪主體是特殊主體,即銀行或者其他金融機構的工作人員,單位也可以成為本罪的主體。單位犯本罪的實行雙罰制,即對單位判處罰金、對其直接負責的主管人員和其他直接責任人員追究刑事責任。
(二)主觀方面
本罪在主觀上只能依故意構成,過失不構成本罪,且要求行為人具有牟利的目的。即行為人明知將吸收的客戶資金不納入賬戶中,將導致市場經濟秩序混亂,仍將資金用于個人牟利。
(三)客體
本罪侵犯的客體是國家對存貸款的管理秩序及儲戶的合法權益。
(四)客體
本罪客觀方面表現為采取吸收客戶資金不入賬的方式,將資金用于非法拆借、發放貸款,造成重大損失的行為。“吸收客戶資金不入賬”,是指不記入金融機構的法定存款賬目,以逃避國家金融監管,至于是否記入法定賬目以外設立的賬目不影響該罪成立。“非法拆借、發放貸款”,是指將沒有入賬的資金挪借給其他單位,或者將沒有入賬的資金作為貸款發放其他單位或個人。
對于本罪中行為人吸收客戶資金不入賬,數額在一百萬元以上的,或吸收客戶資金不入賬,造成直接經濟損失數額在二十萬元以上的,應予立案追訴。
04 與其它罪名的區別

05 司法判例
(一)金某案

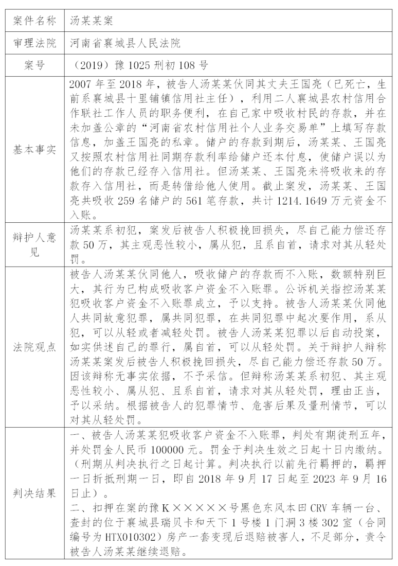
(二)湯某某案

注:文章為作者獨立觀點,不代表資產界立場。
題圖來自 Pexels,基于 CC0 協議
本文由“金融法律服務”投稿資產界,并經資產界編輯發布。版權歸原作者所有,未經授權,請勿轉載,謝謝!

金融法律服務 











