特邀中外監管層、金融行業高層、經濟學家、民營金融領軍人物獨家供稿。立足中國金融行業,創造財經新視界。
作者:史曉姍
來源:中證鵬元評級
"主要內容
2025年債券市場風險事件同比繼續減少,風險處置和防范依然是主旋律。在內外部融資受限背景下,削債是目前主要的重組方式。
2025年違約分析:寬口徑下,2025年新增風險債券(含已違約主體)31只,同比下降42.6%;新增風險主體(即首次出險)7家,同比下降63.2%,新增風險主體占比50%,占比持續下降。寬口徑下,2025年新增主體違約率由2024年末的0.32%下降至0.12%,窄口徑違約率下降至0.15%。風險事件仍以實質性違約為主,占比64.5%。具體來看:本年新增的7家風險主體,其中6家為民營企業;7家主體中2家為上市公司;新增風險債券以資產支持證券為主,占比61.3%;新增風險債券主要分布在商業貿易和房地產行業,合計占比57%。其中,萬科存續57億債券展期(延長寬限期)。
2025年處置分析:(1)境內處置進展。第一,組/重整加速推進,多家企業重組計劃通過,重組對價從等額展期轉變為削債重組,同意費應用比例提升。第二,境內地產企業破產重組有所提速。金科地產重整計劃執行完畢,紅星美凱龍集團破產重整計劃獲批,華夏幸福進入預重整。此外,蘇寧系破產重整引入80億元共益債。第三,萬科超預期延期支付,目前在新的寬限期內。(2)境外處置進展。第一,多家企業境外重組計劃通過,部分企業優化重組條款以推動計劃通過。第二,存續債券規模較小的企業為實現整體債務重組,選擇同意征求方式以實現特定債券的展期。第三,境外重組計劃流程相對復雜,部分企業境外重組計劃延期或執行受阻。第四,清盤壓力分化。第五,部分中小港資地產企業風險顯露,境外債務出現展期/重組。
風險與處置關注點:(1)辯證看國資股東支持。2024年來,國企股東的支持出現分化,混合所有制企業的股東支持需辯證看待。國資支持的邏輯已經發生轉變,從“兜底”轉向“擇優”,從短期資金支持到推動長期改革。此外,國資背景的復雜性也體現在民營地產企業中。第一,國資股東占比較低,非實控人,主要為財務投資者,不干涉公司日常經營。第二,國資股東因自身業務特征,支持能力和意愿有限。(2)清盤不等于簡單清算。以香港為例,采用清盤程序實現主體退出的主要方式,債務安排計劃是香港常見的債務重組方式。債務安排計劃可以和清盤程序一起使用,當計劃獲得法院通過,可以撤回清盤申請。清盤的法律效力并不直接影響境內,清盤的債權回收率往往較低。在恒大和華南城的清盤案例中可以看到境外清盤面臨的困難,以及清盤并不是簡單的直接清算。
整體看,2025年新增債券違約風險繼續放緩,已出險地產主體債務境內外工作持續推進。境內外重組工作均有所突破,境外出現全額債轉股,境內出現削債重組方案,地產企業和地產項目破產重整逐步推進。當同時也看到,經濟基本面依然承壓,地產行業尚未明顯回暖,部分企業債務重組和企業重組計劃執行存在一定難度,清盤壓力猶存。與以往不同,國資股東支持需辯證看待,萬科債券超預期延期,顯示地產行業風險處置將更加市場化,同時行業轉型進入下一階段。同時,境外主體清盤并不直接影響境內地產項目,“保交樓”依然是工作重點。隨著境外清盤主體的增加,清盤人通過清盤程序和重組程序的結合嘗試提高回收率,尋找新的可能。
"
2025年債券市場違約風險事件繼續減少,存續風險暴露放緩,風險處置和防范依然是主旋律。
一、2025年違約分析
寬口徑下[1],2025年新增風險債券(含已違約主體)31只,同比下降42.6%;新增風險主體(即首次出險)7家,同比下降63.2%,新增風險主體占比50%,占比持續下降。截至2025年末,累計違約債券1,340只,涉及發行人355家。違約方面,寬口徑下,2025年新增主體違約率由2024年末的0.32%下降至0.12%;窄口徑下[2],2025年違約率下降至0.15%。該口徑下,主要是部分前期已出險主體未能如期兌付,2024年集中在地產企業的后續違約,2025年行業分布更分散。例如,蘇寧電器、富力地產和旭輝集團,以及天安財險、廣匯汽車等。其中,天安財險于2020年7月被原銀保監會接管,目前仍在風險處置期且不滿足發行文件約定的償還要求,因此依照約定不兌付本息,成為首只未能到期兌付的保險公司次級債。

以下針對寬口徑風險樣本進行分析:
從違約類型看,2025年以實質性違約(含本息違約、破產等)為主,占比64.5%,其中,實質性違約債券20只,展期債券(含兌付方案調整、延長寬限期等)10只,違反投資者保護條款1只且未能如期兌付加速到期款項。其中,深圳市中裝建設集團股份有限公司(以下簡稱“中裝股份”)和蘇寧電器于2025年正式進入破產重整程序,涉及債券共計14只。


從發行人類型看,2025年新增的7家風險主體中6家為民營企業(含公眾企業等非國有企業類型),占比85.7%;其中,新增1家國有企業對存續的1只債券進行展期。新增上市公司風險主體4家,占比57%,較上年提升20個百分點。


從債券類型看,2025年新增風險債券分布在資產支持債券和公募公司債。2025年,新增風險債券中資產支持證券違約數量最多,有19只,占比61.3%,實際債務人包括蘇寧易購、蘇寧電器、廈門寶龍實業有限公司等。可轉債發行主體主要為中小上市公司,近年來經營壓力和償債壓力上升,部分企業采用破產程序以實現保殼和持續經營。此外,“華銘定轉(退市)”由于非流動性原因公告延遲支付。

從行業看,2025年新增風險債券集中在商貿零售和房地產行業,其中,蘇寧電器破產重整,涉及13只債券;新增風險主體分布在房地產、建筑裝飾等行業,各有2家,合計占比57%。其中,萬科于2025年12月到期的2只債均未如期兌付,展期方案未或持有人會議通過,截至12月末僅通過增加30個交易日寬限期的議案(分別延長至2026年1月28日和2026年2月10日),2只債券將于2026年1月21日再次召開持有人會議審議展期事項。此外,地產行業風險外溢的影響依仍在存在,主要是建筑裝飾行業,墊款資金規模較大,受房地產市場下行和部分企業風險暴露影響,企業收入端下滑導致剛性償債壓力快速攀升。

整體看,2025年債券市場風險緩釋是在預期內,僅萬科事件超預期發生,進一步表明了地產行業轉型的決心,需辯證看待國企股東的支持。地產行業風險外溢影響依然存在,部分建筑裝飾企業資金承壓。
二、2025年風險處置分析
境內外風險處置流程和難度上存在一定差異,境內采用債務重組和破產重整,境外采用債務安排計劃和清盤程序,且靈活性更高。由于清盤程序下投資者回收率較低,所以境外債務安排計劃的通過率和削債比例較高,主要體現在債轉股比例較高。但由于境外處置流程較境內復雜(有法院參與),重組計劃從初步簽訂到最終通過需要更多時間。境內外在前期展期基礎上調整重組方案(削債重組)后,通過效率相對較高。地產企業境內外具體重組特征及經驗借鑒詳見《削債求生——2025年上半年債券市場違約及處置分析》。
(一)境內風險處置進展
重組/重整加速推進,等額展期轉為削債重組,萬科超預期延期支付。
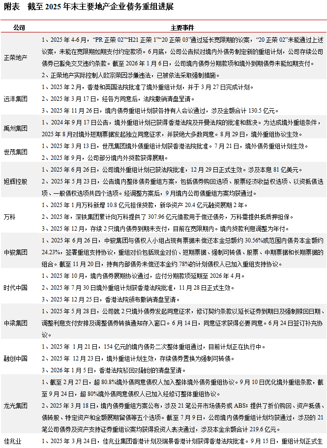
境內地產企業債券重組提速,削債重組成主流方式。包括碧桂園、合景泰富、花樣年、龍光集團、融創中國、時代中國、旭輝集團和遠洋集團境內全部債券通過重組議案。從重組對價看,從之前的等額展期轉變為削債重組,包括現金購回、以資抵債、債轉股、留債展期等,其中現金購回對價為20%面值左右,以資抵債對價約40%左右。融創中國首提境內削債重整方案獲得通過,后續境內削債重組進程加快。同時,同意費在境內的應用比例較前期有所提升,例如,寶龍地產、碧桂園、龍光集團、時代中國和旭輝集團重組計劃中設置了0.05-0.2%的同意費。此外,個別企業重組談判難度較大,整體重組工作仍在推進中。例如,寶龍地產、正榮地產。部分企業重組計劃執行存在壓力,例如,花樣年在2025年12月將原定于2025年12月至2026年9月到期的本金及利息,?全部統一調整至2026年12月31日支付?。
境內地產企業破產重整有所提速。金科地產重整計劃執行完畢,紅星美凱龍集團破產重整計劃獲批,華夏幸福進入預重整。此外,蘇寧系破產重整引入80億元共益債[3],定向盤活四個地產項目,以期恢復資產價值、推動重整進程。該共益債由中信金融資產與東方資產兩家資管公司江蘇分公司組成的聯合體提供。目前,共益債在困境地產項目中的應用逐漸增加,用于補充債務人的流動資金和項目的后續開發建設,但不過多接入債務人運營管理和底層項目開發建設,有利于推動“保交樓”工作和破產重整工作。共益債投資人包括銀行、信托、五大/地方AMC等金融機構、社會投資者(機構/自然人)等多類型的主體,例如,某地產項目業主自籌共益債,可依法在破產程序中優先得到償還,并以項目應收賬款等資產作為共益債借款擔保。
此外,萬科2025年12月到期的57億元境內債券超預期延期支付,兩只債券2025年第一次持有人會議均同意延長30個工作日寬限期。在最新的議案中新增了小額償付、明確了增信措施,差異化設計前期兌付資金,提供了多個議案選擇。

注:僅統計2024年來最新重組方案情況,以第二輪削債重組為主,且境外日期為重組計劃通過日,而非生效日;重組規模僅為本金部分。
數據來源:公開數據,中證鵬元整理
(二)境外風險處置進展
境外重組取得進展,部分發行人重組計劃延期或執行受阻,清盤壓力分化,部分港資地產企業出現流動性風險
多家企業境外重組計劃通過,部分企業優化重組條款以推動計劃通過。遠洋集團、禹州集團、世茂集團、旭輝集團、時代中國、中梁集團、融創中國、佳兆業、碧桂園、奧園集團、粵港灣控股重組計劃通過,其中,融創中國和粵港灣控股實現境外債券全額轉股。此外,龍光集團優化境外重組條款,包括增設資產信托用于抵債和擴大轉股規模,目前超80%境外債同意債權人已加入重組計劃;花樣年修訂2024年重組方案,目前現有票據的84%已加入重組計劃。
存續債券規模較小的企業為實現整體債務重組,選擇同意征求方式以實現特定債券的展期。例如,禹州集團為通過重組協議再次對短期票據發起獨立同意征求并獲通過,推動重組計劃生效;中梁集團存續2只票據通過完成同意征求。。
境外重組計劃流程相對復雜,部分企業境外重組計劃延期或執行受阻。目前境外地產企業使用的債務重組與境內的庭外重組不同,是法院有限參與的重組,流程較境內相對復雜,重組生效需具備多個條件。例如,金輪天地和奧園集團為確保重組計劃有充足時間獲得重組生效所需全部監管,并避免因時間不足導致重組失敗,分別將債務重組計劃截止日期延長至2026年6月30日和2026年3月23日;佳兆業擬將前期利息支付方式調整為股份形式,顯示短期流動性壓力依然較大。
清盤壓力分化。債務重組通過的企業,清盤呈請可申請撤銷,例如,世茂集團、遠洋集團、佳兆業、時代控股、融創中國等。而債務重組仍在進行中的企業,清盤壓力依然存在。例如,綠景中國、合景泰富、景瑞控股等企業。此外,2025年天譽置業和華南城收到法院的清盤令,成為繼大發地產、德信中國、嘉世國際(陽光城境外主體)和中國恒大后的地產企業。華南城擬在2026年一季度公告境外重組計劃,清盤人將在2026年3月底根據重組計劃支持情況判定是否推進整體債務重組。
部分中小港資地產企業風險顯露,境外債務出現展期/重組。2025年以來,受境內市場環境影響,中小港資地產企業債券償付風險有所顯露,例如,新世界發展、路勁集團、僑福集團,受境內外市場同步影響,流動性收縮。其中,路勁集團2025年8月宣布暫停支付所有離岸銀行債務、票據及永續證券的所有到期應付本金及利息,成為首家真正意義上違約的港資企業。新世界發展在2025年11月對境外存續的45億美元永續債與23億美元定期債券進行折價交換,截至12月2日交換截止日,公司預計將交換并注銷本金總額分別為約22.93億美元永續債及約2.36億美元的定期債券;作為交換對價,預計將發行本金總額約11.76億美元新永續債及約1.87億美元的新定期票據,實現削減存量債務本金約11.67億美元。
三、風險及處置關注點
(一)辯證看國資股東支持
2024年來,國企股東的支持出現分化,混合所有制企業的股東支持需辯證看待。國資支持的邏輯已經發生轉變,從“兜底”轉向“擇優”,從短期資金支持到推動長期改革。
從下表中出險流動性風險的企業看,國有股東并非實際控制人,且部分是后期進入,非典型意義上的國有企業。主要是近年不少民企引入國資股東,試圖緩解債務風險,這類混合所有制企業的國有屬性需要辯證去看。

國資背景的復雜性也體現在民營地產企業中。不少民營地產企業股東中存在國資股東,且多呈現“股權分散,無實控人”的股權結構特征(詳見下表)。第一,國資股東占比較低,非實控人,主要為財務投資者,不干涉公司日常經營。隨著公司債務壓力攀升,償債風險提升,國資股東才逐步轉變為風險化解者。因持股比例較低的股東,支持力度有限。第二,國資股東因自身業務特征,支持能力和意愿有限。例如,華南城的國資股東深圳特區建發主要負責基礎設施建設,業務受結算方式影響收入具有一定波動性,萬科的國資股東深鐵集團主營業軌道交通業務毛利率較低。上述兩家國資股東涉及一定規模的地產及相關項目,帶來收入的不確定性。同時,對地產企業的股權投資近年出現大額損失,造成虧損,支持空間急速壓縮。再例如,遠洋集團的險資股東,由于自身對長期穩定投資收益的需求以及償付力要求,對地產企業的資金支持有限,主要通過信用背書和推動債務重組提供支持。此外,深鐵集團對萬科支持態度的轉變,表明地產行業風險化解取得成效,整體風險在可控范圍,促進地產行業轉型進入下一階段,即由溫和托底轉向更加市場化。

資料來源:公共信息,中證鵬元整理
根據過往事件總結,國資股東支持的效果需要關注以下:第一,國資股東支持能力,包括調動資金、協調資源等,決定了風險處置效率;第二,企業所有制形式和持股比例,決定了支持上限。其中混合所有制面臨民資管理層與國資股東目標沖突,以及國資股東改革退出的風險。第三,支持方式的選擇。單純輸血還是造血式改革,取決于公司風險大小、股東支持能力,同時國有股東需平衡風險防控與支持效果。對于商業模式失效型企業,或通過債務重組、破產重整,解決歷史包袱。例如,東方園林。而對于周期波動型企業,業務仍存在競爭力,則采用“流動性紓困+行業政策協同”的方式,等待市場回暖。
(二)清盤不等于簡單清算
2025年來,隨著地產企業債務重組工作的成功推進,部分企業的清盤呈請[4]撤銷或駁回。同時,因重組計劃遲遲未通過,個別企業被頒布清盤令,法院指定了清盤人。這里需要注意,清盤人的首要法定職責是實現債權人利益最大化,而非簡單地“解散公司”,依然可以嘗試債務重組。清盤令后的“重組”是在清盤人主導和控制下,在清盤的法律框架內,尋求一種對債權人相對更有利的資產處置方式。這與清盤令前公司管理層主導的債務重組有本質區別,其目標更明確,紀律也更嚴格。
1、清盤制度與債券安排計劃
在普通法體系下,清盤(Liquidation/ Winding-up)制度系針對公司企業實體,破產(Bankruptcy)制度則針對自然人。清盤制度傾向于企業的解散,而債務重組是傾向于企業拯救的制度。以香港為例,采用清盤程序實現主體退出的主要方式,債務安排計劃(Scheme of Arrangement,簡稱SOA)是香港常見的債務重組方式,法院在一定程度上參與,可以單獨使用,也可與清盤程序結合使用。當清盤制度和SOA同時使用時,如果法院后續認同SOA是比公司清盤更優的選擇,則債權人或債務人可向法院申請撤回清盤申請。SOA主要由債務人或債權人向法院提請啟動,若在清盤程序中,僅可由清盤人或臨時清盤人提出。一般SOA需要至少75%債權人出席且同意,且通過法院聽證審核、遵循所有程序性要求后才可生效,具有強制執行力,對相關債權人組中的所有債權人產生約束力。
清盤的法律效力并不直接影響境內,清盤的債權回收率往往較低。(1)跨境處置。境外清盤令要想對境內資產產生實際效力,可以通過處置債務人持有的股權間接影響境內主體或必須通過內地法院的“認可和協助”。目前,前者涉及內地資產處置時,在訴訟和在執行程序上存在較大的難度和不確定性,后者主要依據最高人民法院2021年發布的 《關于開展認可和協助香港特別行政區破產程序試點工作的意見》(簡稱《試點意見》)。根據《試點意見》,內地法院提供協助的前提是香港系債務人的“主要利益中心所在地”,香港清盤人在內地履職不得超出《中華人民共和國企業破產法》規定的范圍,且內地法院會嚴格審查清盤程序是否公平對待內地債權人。上述試點地區包括上海市、福建省廈門市、廣東省深圳市。清盤程序中的債務人在上述地區存在主要財產(包括香港企業內地全資子公司的股權)、營業地或設有代表機構時,香港管理人才可以向試點地區的人民法院申請認可和協助香港破產程序。(2)清盤回收率。中資地產企業境外公司多為融資主體,具體資產和項目均在境內,若境外主體清盤,在司法隔離原則下,并不直接影響境內公司和境內債權人。即由于境外債權人并不直接與發行人的境內公司產生債權債務關系(境內公司提供擔保時除外),境外投資者在受償時,優先級在境內公司債務之后。且根據中國法律,商品房消費者債權、工程款等享有最優先受償權。因此,直接清盤對于境外債權人來說,回收率往往較低。
2、中國恒大與華南城
中國恒大(HK.3333)清盤資產遠不能覆蓋巨額債務,目前進入資產清算和資產追繳階段。在2024年1月中國恒大被頒布清盤令后,清盤人對債務重組進行了評估,但最終結論是整體重組“尚無明確可行路徑”,工作重心完全轉向了資產清算和法律追索。境外可處置資產包括中國恒大境外子公司股權(包括恒大汽車、恒大物業等)、境外地產項目、境外債權等,但資產價值已面臨大幅縮水、債權回收也存在一定難度。由于恒大地產涉及財務造假,2024年清盤人已向香港法院提起訴訟,向許家印、丁玉梅、夏海鈞等前高管追索約60億美元的股息和酬金,并已取得許家印全球資產凍結令且在2025年由清盤人接管其全部資產。目前,中國恒大已于2025年8月在香港退市;中國恒大境外控股公司CEG,間接全資附屬公司盛建(BVI)和天基控股均被頒布清盤令;恒大地產的直接股東凱隆置業于2025年5月宣布破產,其境內多家一級子公司進入破產程序(恒大地產自身并未進入破產程序),公司超過95%的已售住宅已建成并交付給業主。
華南城(HK.1668)目前仍在嘗試債務重組。在2025年8月被頒布清盤令,清盤人也選擇了潛在回報可能更高的方式——推動債務重組,因為公司資產結構可能更適合通過重組盤活而非緊急變賣(面臨折價損失)。通過債務重組,保留資產完整性而非零散出售,維持經營能力來獲得更多的現金流,同時也為國資股東更深入地整合業務、盤活資產創造條件。清盤對象的債務重組有一定復雜性,體現在復牌和重組的相互制衡:一方面,為推動重組,清盤人需要維持港交所上市地位,保留再融資能力,增加重組談判籌碼。即公司需要在2027年2月10日前滿足復牌指引并復牌。另一方面,債務重組往往也是實現復牌的核心。據此,華南城清盤人將在2026年1月之前討論重組方案的主要條款,在3月底前判定是否推進債務重組。


整體看,2025年新增債券違約風險繼續放緩,已出險地產主體債務境內外工作持續推進。境內外重組工作均有所突破,境外出現全額債轉股,境內出現削債重組方案,地產企業和地產項目破產重整逐步推進。當同時也看到,經濟基本面依然承壓,地產行業尚未明顯回暖,部分企業債務重組和企業重組計劃執行依然存在一定難度,清盤壓力猶存。與以往不同,國資股東支持需辯證看待,萬科債券超預期延期,顯示地產行業風險處置將更加市場化,同時行業轉型即將進入下一階段。同時,境外主體清盤并不直接影響境內地產項目,“保交樓”依然是工作重點。隨著境外清盤主體的增加,清盤人通過清盤程序和重組程序的結合嘗試提高回收率,尋找新的可能。


[1] 寬口徑下,當債券發生包括技術性違約、保護條款觸發、實質性違約、展期等風險事件時,即納入首次違約樣本,次年再發生風險事件,不再納入次年違約樣本。
[2] 窄口徑下,當且僅當債券發生未能如期兌付本息(含提前到期未兌付)及破產情形時,納入首次違約樣本。
[3] 共益債發生在破產程序開始后,以全體債權人的共同利益(而非個別或特定債權人的利益)為目的而發行。除對其的清償存在特殊安排外,通常將劣后于商品房消費者債權、建設工程款債權、特定財產擔保債權進行受償。
[4] 清盤程序可以分為債權人因公司拖欠債務且無力償還向法院申請強制清盤,或公司通過股東會決議,主動向法院申請清盤。這里的清盤呈請多指法院強制清盤。
作者|史曉姍
部門|中證鵬元 研究發展部
注:文章為作者獨立觀點,不代表資產界立場。
題圖來自 Pexels,基于 CC0 協議
本文由“中證鵬元評級”投稿資產界,并經資產界編輯發布。版權歸原作者所有,未經授權,請勿轉載,謝謝!

中證鵬元評級 











